help with Moca VLAn
I have a firewalla gold plus that runs 2 segmented networks. I also have a 3 device mesh that is in AP mode. The main mesh device has an internet connection and LAN ports. The other mesh devices have just LAN ports. I want to run a MOCA backhaul on a separate network so there is less traffic on the backhaul and am confused how to set up the firewalla. One of the Mocas I can plug into the firewalla to run as a separate network. But how do I set up the DHCP? Since the main mesh device accesses the internet thru the Moca, it seems that I would want the address to be the same subnet as the segmented network. Otherwise it would assign a different subnet to the wireless devices. Can I set up DHCP on hte same subnet as the segmented network so all the devices can communicate with each other? Or do I need to set up a different subnet and make rules so that all the devices can commicate with each other? Or do I need to run a VLAN and make the internet connection on the main mesh run on one VLAN and the backhauls on a different VLAN? It seems that the easiest way would be to put the internet connection on the main mesh on the segmented network and then put the backhaul LAN on the Moca, but I dont have access to the segmented network at that location, just the Moca.
-
whodiini - your question is timely for me.
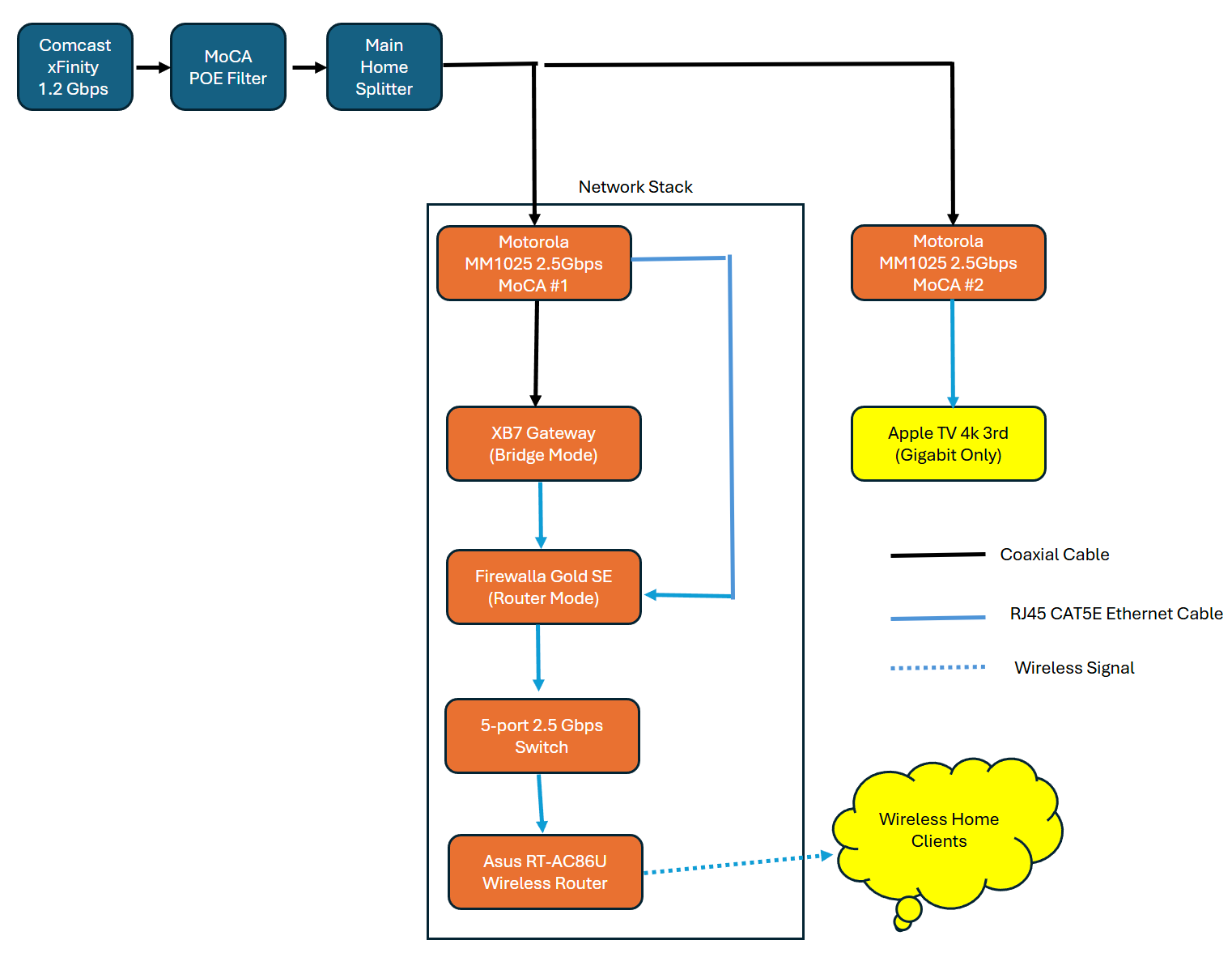
I am on xFinity (Comcast) 1.2Gbps cable. Currently, among 30+ other devices, I have an Apple TV 4k 3rd generation in the living room connected wirelessly to my network and it is behind the Firewalla Gold SE.
I want to switch the Apple TV over to wired connection via MOCA. My fear is that, since I have the xFinity modem/router/gateway in bridge mode to accommodate the Firewalla, that if I connect the Apple TV via MOCA that I will have no firewall/protection to the Apple TV since the MOCA occurs at the xFinity gateway, outside the Firewalla.
Is it possible to arrange my network to have full Firewalla protection and also make use of MOCA? If so, can you suggest the connection diagram/settings?
Thanks in advance.
[Edit 8/17/24] Another post on the forums indicated to route the ethernet from 1 MoCA to a port on the FW. This precludes using the xFinity XB7 gateway as a MoCA device, so will require a minimum of 2 additional MoCA devices, which I have. If I get it working, I'll come back and update with a diagram and any nuances.
[Edit 8/18/24] See the crude network diagram below. Is this correct: it's working, is it secure?

Please sign in to leave a comment.
Comments
5 comments